官方微信
微官网
首页
集团概况
企业荣誉
组织架构
集团简介
新闻中心
集团要闻
基层动态
好人好事
集团产业
水务板块
公交板块
市政板块
赣州市水兴建设有限公司
赣州园林绿化工程有限公司
赣州市方园市政工程开发有限公司
赣州市市政工程公司
投资板块
信息公告
服务类公告
业务类公告
企业文化
企业理念
文化活动
党群工作
党建工作
统战工作
党风廉政
人才招聘
便民服务
水务网上营业厅
掌上公交
智慧停车
服务热线及网点
联系我们
学习教育征求意见栏
意见反馈
联系方式
信息公告
xxgg
服务类公告
业务类公告
业务类公告
首页
>
信息公告
>
业务类公告
>
文章阅读
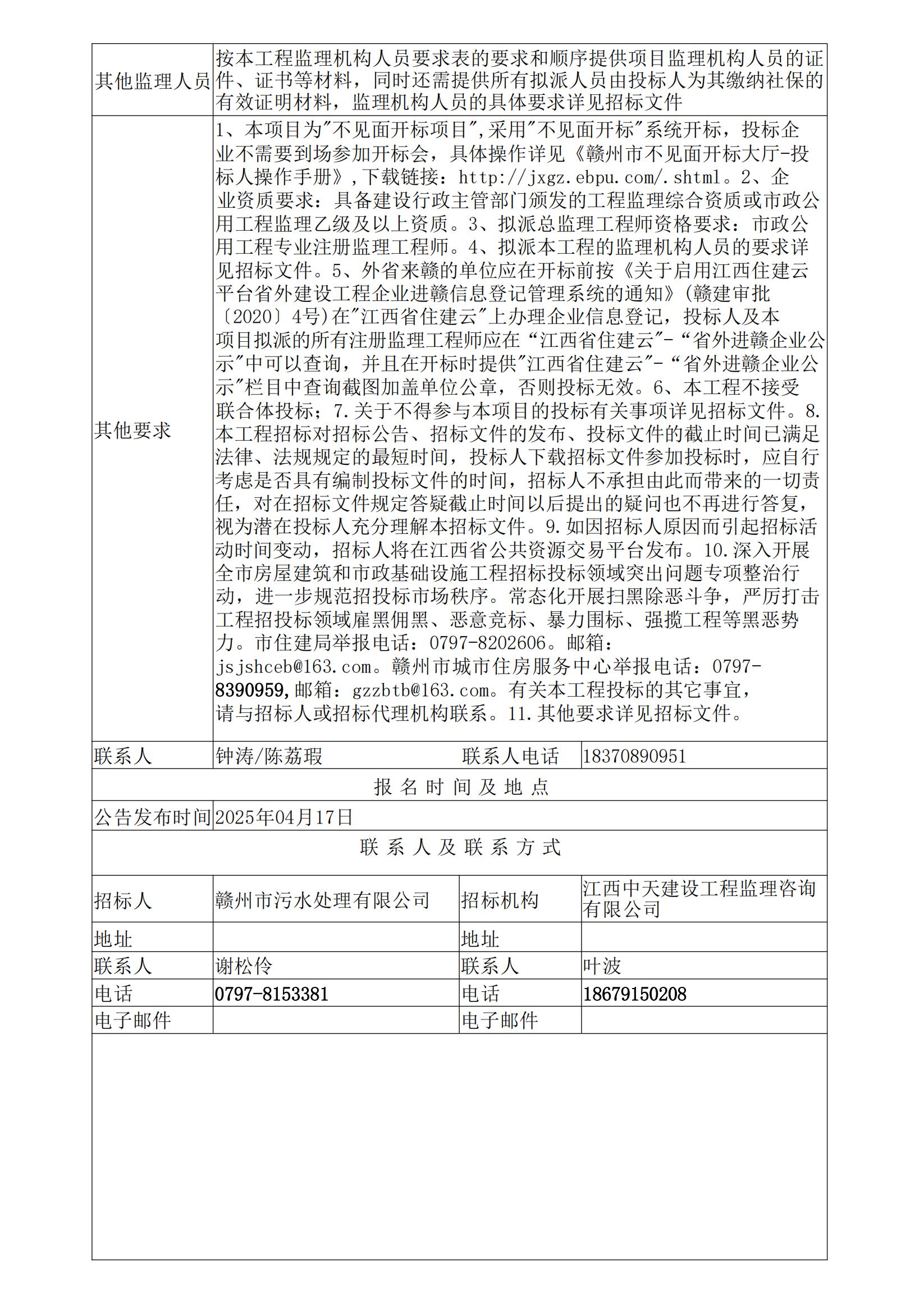
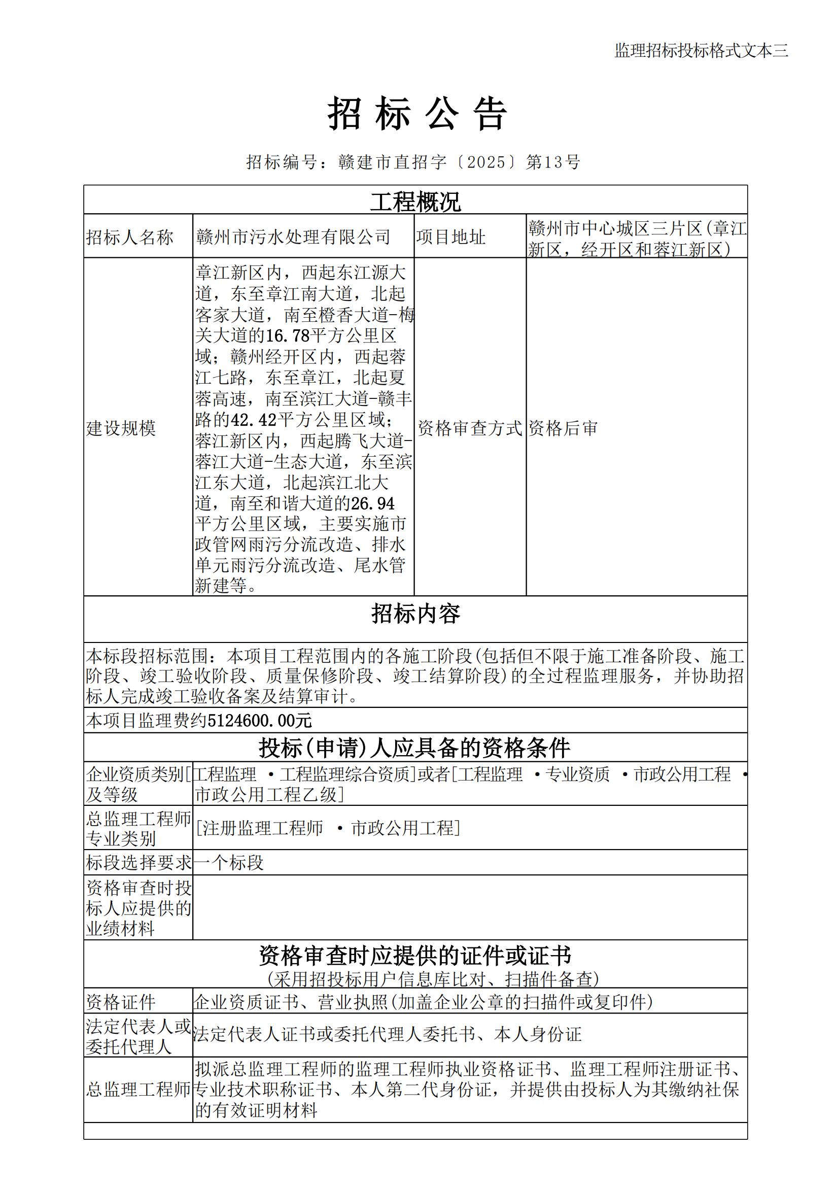
赣州市章江新区经开区蓉江新区三片区雨污分流改造工程监理招标招标公告
时间:2025-04-17
来源:赣州市政公用集团
浏览:802
责任编辑:admin
【打印文章】
上一篇:
赣州市章贡区河套老城区雨污分流改造工程监理招标公告
下一篇:
赣州市中心城区污水处理设施提质增效工程设计采购施工(EPC)总承包项目中标候选人公示