赣州水务股份有限公司赣州市中心城区“多户一表”供水改造工程年度合作材料设备供应商招标(采购编号:ZXZN2025-GZ-ZG001)结果公告
一、项目编号:ZXZN2025-GZ-ZG001
二、项目名称:赣州市中心城区“多户一表”供水改造工程年度合作材料设备供应商招标
三、中标信息:
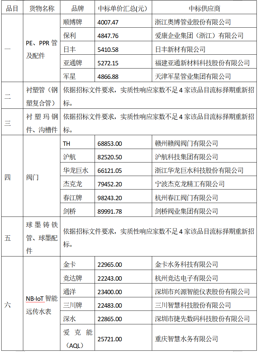
(一)品目一中标供应商:
1、供应商名称:浙江奥博管业股份有限公司
供应商地址:浙江省台州市路桥区峰江街道桥洋村
中标单价汇总:4007.47元
2、供应商名称:爱康企业集团(浙江)有限公司
供应商地址:浙江省湖州市敢山路2528号
中标单价汇总:4847.76元
3、供应商名称:日丰新材有限公司
供应商地址:佛山市三水区乐平镇繁业大道16号
中标单价汇总:5410.58元
4、供应商名称:福建亚通新材料科技股份有限公司
供应商地址:福清市镜洋工业区
中标单价汇总:5272.15元
5、供应商名称:天津军星管业集团有限公司
供应商地址:天津市武清区梅厂镇福源经济开发区开源路一号中标单价汇总:4866.88元
(二)品目二中标供应商:
依据招标文件要求,实质性响应家数不足4家该品目流标择期重新招标。
(三)品目三中标供应商:
依据招标文件要求,实质性响应家数不足4家该品目流标择期重新招标。
(四)品目四中标供应商:
1、供应商名称:赣州赣阀阀门有限公司
供应商地址:江西省赣州市经济技术开发区金坪路
中标单价汇总:68853.00元
2、供应商名称:沪航科技集团有限公司
供应商地址:福建省泉州市南安市仑苍美宇阀门园美宇路11号
中标单价汇总:82520.50元
3、供应商名称:浙江华龙巨水科技股份有限公司
供应商地址:浙江省玉环市清港镇工业产业集聚区
中标单价汇总:66121.05元
4、供应商名称:宁波杰克龙精工有限公司
供应商地址:浙江省宁波市江北区慈城镇城西西路1号
中标单价汇总:79452.20元
5、供应商名称:杭州春江阀门有限公司
供应商地址:浙江省杭州市桐庐县桐庐经济开发区宝心路369号
中标单价汇总:98243.20元
6、供应商名称:剑桥阀业集团有限公司
供应商地址:上海市奉贤区大叶公路1888弄158号1幢
中标单价汇总:89991.78元
(五)品目五中标供应商:
依据招标文件要求,实质性响应家数不足4家该品目流标择期重新招标。
(六)品目六中标供应商:
1、供应商名称:金卡水务科技有限公司
供应商地址:浙江省杭州经济技术开发区金乔街158号车间2-101室
中标单价汇总:22965.00元
2、供应商名称:杭州竞达电子有限公司
供应商地址:浙江省杭州市临安区青山湖街道科创大楼1幢401-A402
中标单价汇总:22243.00元
3、供应商名称:深圳市兴源智能仪表股份有限公司
供应商地址:深圳市光明区马田街道马山头社区第三工业区35栋101(1-2层)
中标单价汇总:23400.00元
4、供应商名称:三川智慧科技股份有限公司
供应商地址:江西省鹰潭高新区龙岗片区三川水工产业园
中标单价汇总:22483.00元
5、供应商名称:深圳市捷先数码科技股份有限公司
供应商地址:深圳市南山区中山园路1001号TCL国际E城E4栋2D
中标单价汇总:22865.00元
6、供应商名称:重庆智慧水务有限公司
供应商地址: 重庆市九龙坡区华龙大道2号
中标单价汇总:25721.00元
(七)品目七中标供应商:
1、供应商名称:三川智慧科技股份有限公司
供应商地址:江西省鹰潭高新区龙岗片区三川水工产业园
中标单价汇总:116720.00元
2、供应商名称:迈拓仪表股份有限公司
供应商地址: 南京江宁滨江经济开发区喜燕路5号
中标单价汇总:117700.00元
3、供应商名称:浙江迪元仪表有限公司
供应商地址:浙江省义乌市北苑街道春晗路106号
中标单价汇总:138000.00元
4、供应商名称:浙江天信仪表科技有限公司
供应商地址:浙江省温州市苍南县灵溪镇工业园区花莲路198号
中标单价汇总:141210.00元
(八)品目八中标供应商:
1、供应商名称:上海东方泵业(集团)有限公司
供应商地址:上海市宝山区富联路1588号
中标单价汇总:5352590.00元、5860868.00元
2、供应商名称:上海凯泉泵业(集团)有限公司
供应商地址:上海市嘉定区曹安公路4255号、4287号
中标单价汇总:5535392.00元、5940478.00元
3、供应商名称:江西三川科技有限公司
供应商地址:江西省鹰潭市龙岗片区三川水工产业园
中标单价汇总:6012779.00元、7532268.00元
4、供应商名称:杭州浩水科技有限公司
供应商地址:浙江省杭州市余杭区仁和街道仁良路288号1幢2楼
中标单价汇总:7212674.00元、7246274.00元
5、供应商名称:浙江融乐环境科技有限公司
供应商地址:浙江省湖州市德清县雷甸镇通用航空产业园鼎盛路28号(莫干山国家高新区)
中标单价汇总:7476200.00元、7501400.00元
6、供应商名称:迈勒科(杭州)环保科技有限公司
供应商地址:浙江省杭州市余杭区仁和街道临港路10号7幢1层
中标单价汇总:7601936.00元、7968008.00元
7、供应商名称:上海艺迈实业有限公司
供应商地址:上海市金山工业区金百路466号
中标单价汇总:7196360.00元、8889452.00元
8、供应商名称:埃梯梯智慧水务科技有限公司
供应商地址:浙江省杭州市余杭区余杭街道天目山西路360号5幢1层
中标单价汇总:8287614.00元、8752904.00元
四、主要标的信息


五、评审专家名单:
陈红、钟敏、郭小平、黄为孝、陈庆信(组长)、黄晓明(采购人代表)、欧阳忠海(采购人代表)
六、代理服务费:1750.00元
七、公告期限
自本公告发布之日起1个工作日。
八、其他补充事宜
(1)评审得分:品目一:1、浙江奥博管业股份有限公司得分为90.29分;2、爱康企业集团(浙江)有限公司得分为86.18分;3、日丰新材有限公司得分为85.36分;4、福建亚通新材料科技股份有限公司得分为81.81分;5、天津军星管业集团有限公司得分为81.73分;品目四:1、赣州赣阀阀门有限公司得分为91.21分;2、沪航科技集团有限公司得分为89.67分;3、浙江华龙巨水科技股份有限公司得分为88.91分;4、宁波杰克龙精工有限公司得分为86.33分;5、杭州春江阀门有限公司得分为85.96分;6、剑桥阀业集团有限公司得分为83.16分;品目六:1、金卡水务科技有限公司得分为95.06分;2、杭州竞达电子有限公司得分为94.93分;3、深圳市兴源智能仪表股份有限公司得分为94.52分;4、三川智慧科技股份有限公司得分为94.00分;5、深圳市捷先数码科技股份有限公司得分为92.13分;6、重庆智慧水务有限公司得分为91.08分;品目七:1、三川智慧科技股份有限公司得分为96.71分;2、迈拓仪表股份有限公司得分为96.32分;3、浙江迪元仪表有限公司得分为94.76分;4、浙江天信仪表科技有限公司得分为94.12分;品目八:1、上海东方泵业(集团)有限公司得分为95.86分;2、上海凯泉泵业(集团)有限公司得分为94.59分;3、江西三川科技有限公司得分为89.02分;4、杭州浩水科技有限公司得分为87.12分;5、浙江融乐环境科技有限公司得分为86.46分;6、迈勒科(杭州)环保科技有限公司得分为86.02分;7、上海艺迈实业有限公司得分为84.91分;8、埃梯梯智慧水务科技有限公司得分为84.16分。(2)各相关当事人对成交结果有异议的,可在本公告期限届满之日起七个工作日内,以书面形式提起质疑,逾期将不再受理。
九、凡对本次公告内容提出询问,请按以下方式联系。
1.采购单位:赣州水务股份有限公司
联系人:黄工
电话:0797-5566855
地址:赣州市章贡区和谐大道108号
2.代理机构:中鑫正能工程管理有限公司
地址:赣州市章贡区唐江路赣中佳苑沿街商铺二楼
电话/传真:15070799411、15770800735
邮箱:2445268965@qq.com
联系人:陈仙兰、郭青
3.项目联系方式
项目联系人:陈仙兰、郭青
电话:15070799411、15770800735
赣公网安备 36070202000838号