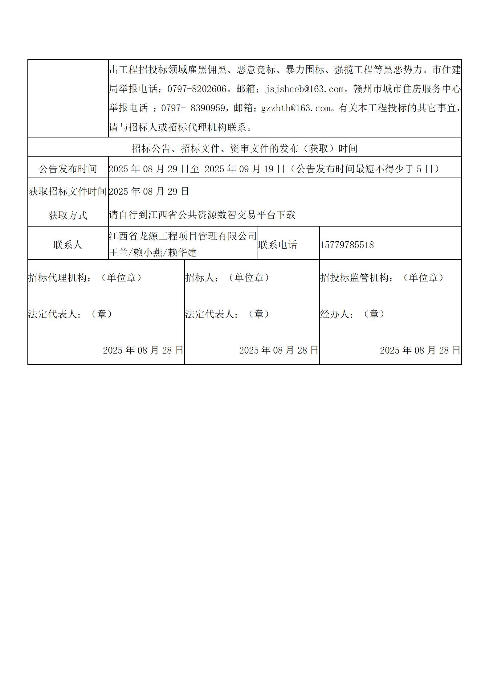
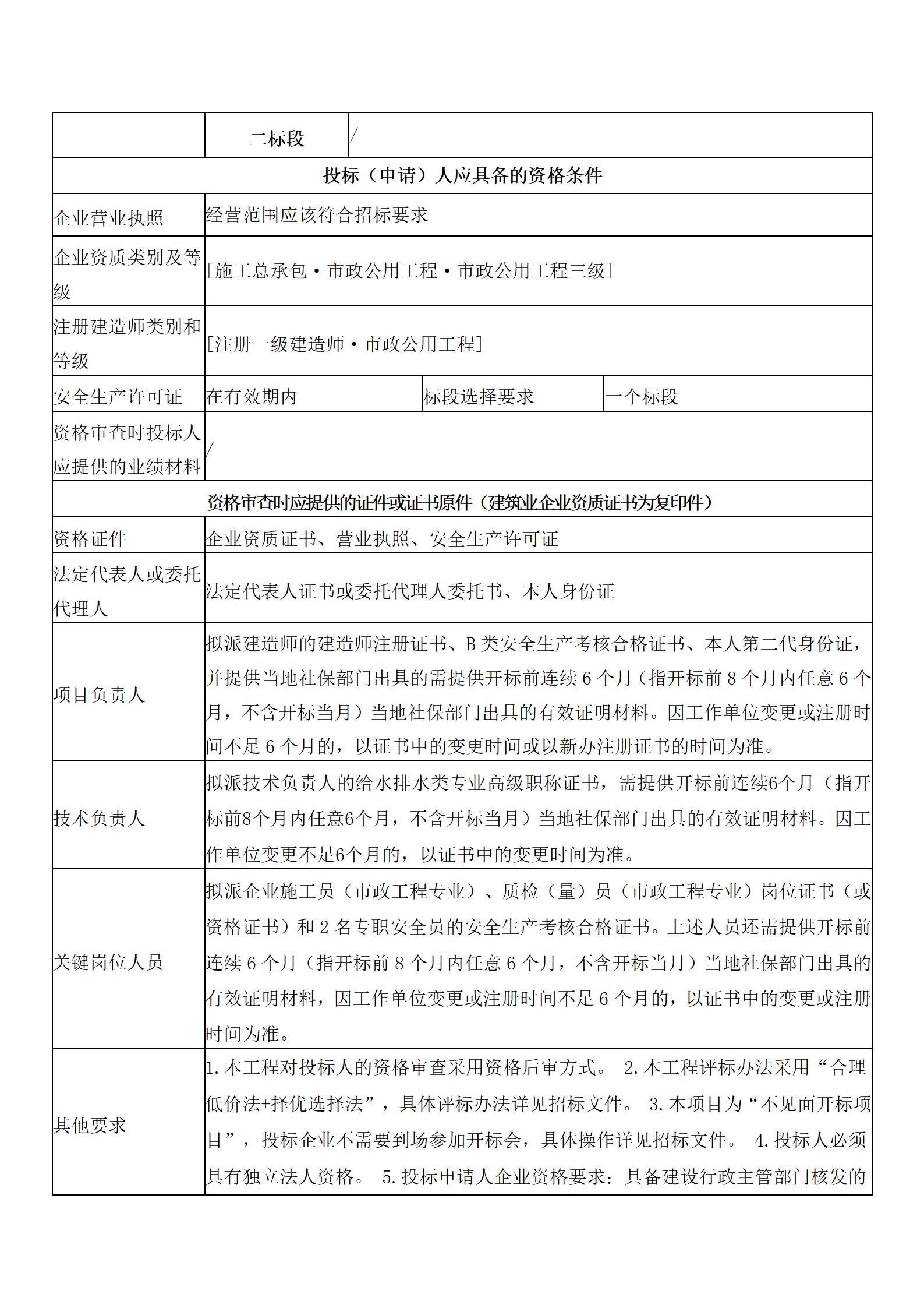
信息公告

xxgg

赣州市和谐大道片区污水管网建设工程招标公告

时间:2025-08-29 来源:赣州市政公用集团 浏览:727 责任编辑:admin

1.招标公2025.8.29:赣州市和谐大道片区污水管网建设工程_01(1).jpg

1.招标公2025.8.29:赣州市和谐大道片区污水管网建设工程_02.jpg

1.招标公2025.8.29:赣州市和谐大道片区污水管网建设工程_03.jpg

1.招标公2025.8.29:赣州市和谐大道片区污水管网建设工程_04.jpg