赣州市公共交通有限责任公司2025年驾驶员体检项目(JXSN2025-ZX-K001)的征集公告

一、征集邀请
赣州市公共交通有限责任公司拟对2025年驾驶员体检项目进行框架协议采购征集,兹邀请符合本次征集要求的供应商参加征集。
二、征集人信息
1、征集人:赣州市公共交通有限责任公司
2、联系人:陈科
3、联系方式:0797-5022002
4、联系地址: 赣州市章贡区章江新区兴国路7号
三、征集项目概述
1、征集项目名称:赣州市公共交通有限责任公司2025年驾驶员体检项目
2、征集项目编号:JXSN2025-ZX-K001
3、征集项目简介:为规范赣州市公共交通有限责任公司2025年度驾驶员体检服务框架协议采购项目的招标工作,参照《中华人民共和国政府采购法》及财政部《政府采购框架协议采购方式管理暂行办法》(财库〔2022〕17号)等相关法律法规及政策精神,现采用框架协议采购方式,公开征集并确定本项目合格供应商。
本次采购通过框架协议程序,遴选具备相应资质与服务能力的体检服务机构,入选供应商将为赣州市公共交通有限责任公司及其下属各子公司、分公司提供驾驶员体检服务。
4、采购需求:
采购内容:

技术参数及要求:详见征集文件
是否存在量价折扣关系:详见征集文件
5、适用本项目框架协议的采购人或者服务对象范围:

四、供应商的资格条件
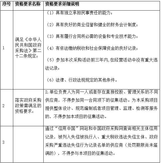
1、供应商的资格条件及特殊资格要求
(1).分包名称:赣州市公共交通有限责任公司2025年驾驶员体检项目
1. 供应商一般资格条件

2. 供应商特殊资格要求

2、落实政府采购政策需满足的资格要求:
(1)如本项目采购的产品属于政府强制采购节能产品的,必须提供《节能产品政府采购品目清单》的产品;
(2)执行政府采购促进中小企业发展的相关政策:本项目不属于专门面向小微企业的采购
五、框架协议的期限
本次征集的框架协议有效期为自框架协议签订之日起1年。
六、获取征集文件的时间、地点和方式
1、时间:2025年09月17日至2025年09月23日,每天上午08:30至12:00,下午14:30至17:30(北京时间)
2、地点:江西斯诺招标代理有限公司(赣州市章贡区长征大道2号天际华庭写字楼九楼)
3、方式:网上报名获取征集文件(网上报名投标供应商须将项目名称、项目编号、公司全称、联系人、联系电话通过邮件发送至我公司邮箱(jxsnzbdl@163.com)并电话(0797-8111960)通知已将报名资料发送至我公司邮箱、现场报名获取征集文件。
4、售价:0元
七、响应文件的提交截止时间、提交方式和地点,开启方式、时间和地点
1、响应文件提交截止时间:2025年09月24日15时00分(北京时间)
2、响应文件提交方式和地点:供应商应当在响应文件提交截止时间前,在江西斯诺招标代理有限公司开标室提交。
3、开启时间:2025年09月24日15时00分
4、开启方式和地点:江西斯诺招标代理有限公司(赣州市章贡区长征大道2号天际华庭写字楼九楼)
八、公告期限
自本公告发布之日起5个工作日。
九、其他补充事宜
本项目将向入围供应商收取招标代理服务费,具体收费标准为:按国家计委《招标代理服务收费管理暂行办法》(计价格〔2002〕1980号)文件计费的80%计取,本次采购代理费为16546.56元,采购代理服务费=(1000000.00*1.5%+(1710400.00-1000000.00)*0.8%)*80%=16546.56元;入围供应商应均摊本次采购代理服务费,每家入围供应商均摊费用=采购代理服务费/入围家数。
十、对本次招标提出询问,请按以下方式联系:
1.征集人信息:
采购单位:赣州市公共交通有限责任公司
地址:赣州市章贡区章江新区兴国路7号
电话:0797-5022002
2.采购代理机构信息:
代理机构:江西斯诺招标代理有限公司
地址:赣州市章贡区长征大道2号天际华庭写字楼9楼
电话:0797-8111960
传真:0797-8111960
邮箱: jxsnzbdl@163.com
开户行:中国建设银行股份有限公司赣州江南支行(用于收取代理服务费及保证金收取)
户名:江西斯诺招标代理有限公司
账号:3605 01100 6890 0000 404
赣公网安备 36070202000838号