中汇天合工程管理有限公司关于赣州水务股份有限公司赣州市中心城区供水一体化项目可研编制服务(项目编号:ZHTH-2025-CG039)的成交结果公告
时间:2025-10-20
来源:赣州市政公用集团
浏览:995
责任编辑:admin
一、项目编号:
ZHTH-2025-CG03
二、项目名称:
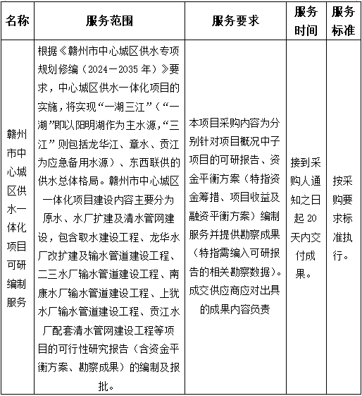
赣州市中心城区供水一体化项目可研编制服务
三、成交信息:
供应商名称:上海市政工程设计研究总院(集团)有限公司
供应商联系人:陈鑫
供应商联系电话:18516283413
供应商地址:上海市杨浦区中山北二路901号
成交价:936000.00元
四、主要标的信息

五、评审专家名单:
王国海(组长)、伍福海、孙浩
六、代理服务费:按国家计委《招标代理服务收费管理暂行办法》(计价格【2022】1980号文件计费的80%计取),代理费11232.00元。
七、公告期限
自本公告发布之日起1个工作日。
八、其他补充事宜
1.各相关当事人对成交结果有异议的,可在本公告期限届满之日起七个工作日内,以书面形式提起质疑,逾期将不再受理。2.成交供应商综合得分为 91.50 分。
九、凡对本次公告内容提出询问,请按以下方式联系。
1.采购人信息
名 称:赣州水务股份有限公司
地 址:江西省赣州市章贡区和谐大道108号
联系方式:0797-5566855
2.采购代理机构信息
名 称:中汇天合工程管理有限公司
地 址:赣州市蓉江新区茉莉路西侧启迪科技城一期A6栋202
联系方式:0797-8260699
3.项目联系方式
项目联系人:张乐洋、许延金
电 话:18370844463
赣公网安备 36070202000838号